開關電源正常工作的前提是直流母線電壓達到了一定值,若連直流母線都沒有電壓,或電壓不夠,其他又怎么能正常工作哪?
變頻器的整流部分,現在基本采用半控整流或全控整流,變頻器一經上電,整流回路是不工作的,也就是晶閘管不進行觸發,而是由預充電回路向直流母線充壓,待直流母線電壓達到一定后,開關電源開始工作,其他部分才開始進入工作狀態。當然,這個過程是非常短的!反之,若預充電回路都沒有接通或非正常工作,開關電源自然也不會工作,變頻器面板黑屏也就不足為奇了。
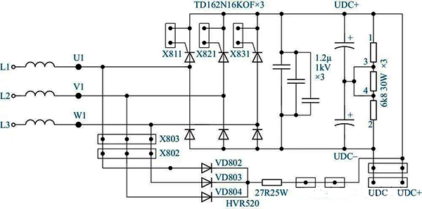
有一臺ACS800的變頻器就遇到過這種情況。變頻器上電,變頻器面板黑屏,也接受不到任何操作信號。主電路部分如下圖:

取三相電源,經VD802、803、804整流,電阻限流,接入DC+,為電容充電,結果發現,預充電電路根本不通,沒辦法完成對電容的充電,變頻器自然無法工作。回路檢測,發現限流電阻斷路,也不知道啥時候燒壞的!更換電阻完畢后,恢復正常。
采用預充電屬于大眾之選。

也是取三相電源經VD102、103、104整流,給開關電源提供暫時電源。前面的一連串電阻則是電壓采樣電路,給晶閘管控制電路提供電壓采樣信號的。
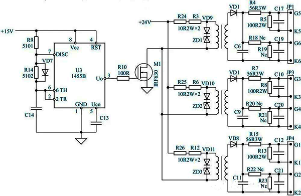
關于隔離,文章《變頻器晶閘管觸發電路的檢測排查》提到了兩點,一是光耦隔離,再一種是電磁隔離。在晶閘管驅動電路中,電磁隔離也作為一只獨立的存在,因為采用脈沖變壓器進行電磁隔離時,晶閘管側不用另加電源。如下圖:

采用電磁隔離,晶閘管觸發屬于典型的開通式控制,U3的3腳產生矩形波,經M1放大,驅動3個脈沖變壓器,整流后由JP1等端子將脈沖輸送至主電路晶閘管的控制端。在測量觸發信號時,可直接在任一脈沖端子G、K兩端測試脈沖波形或電壓,電壓采用直流電壓擋測量。
關于變頻器晶閘管驅動電路,還有其他實現方式。當然,變頻器晶閘管觸發還需要滿足一定條件,因為,晶閘管一旦工作,變頻器整流就開始工作,進入正常待機狀態。
作者:電氣星辰
