某企業硫磺裝置選用克勞斯硫回收工藝包,克勞斯硫回收技術是從酸性氣體中回收硫磺的主流工藝。硫磺裝置制硫爐相對常減壓、加氫、重整、焦化常規煉油裝置物料加熱爐有以下特點:貧氧燃燒、正壓爐(25kPaG~80kPaG)、高溫爐(1200℃-1500℃)。貧氧燃燒要求制硫爐在點火前合理調整好進入點火槍內的瓦斯和空氣流量配比,高溫和正壓工況要求點火故障率盡可能低。若點火失敗,拆修點火槍的安全風險較大,苛刻的工藝條件要求制硫爐的點火順序控制程序和聯鎖保護邏輯較多。
自動點火控制盤內配置一套點火槍火焰檢測模塊,能夠實時檢測點火槍頭火焰信號。若火焰信號消失,點火控制盤向SIS系統發出聯鎖信號,觸發點火系統聯鎖,關閉點火瓦斯和配風系統切斷閥。同時,點火槍在正常生產時作為制硫爐長明燈使用(點火器火嘴火焰一直點燃)。
1、點火槍功能結構介紹
點火控制系統由現場①點火控制箱和?點火槍組成,④點火變壓器、⑥火焰檢測模塊和⑦點火控制繼電器都被安裝在點火控制箱內。

圖1 點火系統結構圖
點火控制系統是一個點火和電離結合的系統,開工啟動點火按鈕時,點火變壓器先讓點火槍芯與外殼之間產生5000V電壓,進而在點火槍末端發生電打火,同時點火控制繼電器向SIS系統發出啟動點火信號,SIS系統接收到點火信號后打開點火瓦斯和配風系統隔斷閥,點火配風直接進入點火槍芯與外殼之間的空腔內,點火槍外殼設計為雙層空腔夾層結構形式,點火瓦斯先進入外殼的雙層空腔夾層內,最終在點火槍末端釋放出來,與點火配風匯合,在電打火作用下點燃點火槍。
當點火時間到后,點火控制箱內的火焰檢測模塊讓點火槍芯與外殼之間產生220V電壓,此時點火槍處于電離狀態。此時若點火槍正常著火,點火槍末端的點火槍芯與外殼之間以火焰為媒介產生電離信號,火焰檢測模塊檢測到電離信號后向SIS系統反饋點火槍火檢正常信號。若點火失敗,點火槍末端的點火槍芯與外殼之間由于沒有火焰無法產生電離信號,火焰檢測模塊無法向SIS系統反饋點火槍火檢信號,SIS系統觸發點火槍系統聯鎖,關閉點火瓦斯和配風系統隔斷閥。
電離系統機理:一個燃燒區存在相當數量的自由電子,當接上交流電源的兩個不同尺寸的電極放到火焰中,一股均勻的直流電流會流過兩極之間,火焰檢測模塊只對由不同尺寸電極產生的直流電流起作用,通過檢測直流電流強度(通常超過3μA)來判斷點火槍是否點火成功。
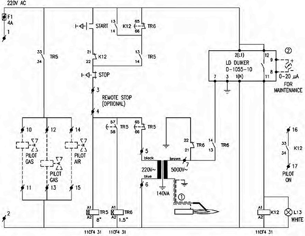
點火控制箱的接線圖如圖2所示。

圖2 點火控制箱接線圖
點火控制過程如下:當啟動按鈕(START)被按下,TR5(點火繼電器)線圈(A1/A2)上電,常開觸點(13/14)閉合,TR5自鎖,常開觸點(10/11)閉合向硫磺SIS系統發出啟動點火指令,SIS系統接收到點火指令后將點火槍瓦斯切斷閥和空氣切斷閥打開,吹掃放空閥關閉,同時啟動15s點火計時系統,15s內需接收到點火槍火檢信號,否則啟動點火槍聯鎖,重新關閉點火槍瓦斯切斷閥和空氣切斷閥,打開吹掃放空閥。
由于TR5的常開觸點(57/58)和常閉觸點(65/66)帶延時動作功能,默認設置的延時時間為8s,即TR5線圈上電后延時8s常開觸點(57/58)和常閉觸點(65/66)動作,在8s內點火槍火嘴瓦斯氣和壓縮空氣的電磁閥會打開,點火變壓器被激活將220VAC轉換為5000VAC實現點火槍電打火。
8s后,TR5帶延時功能的常開觸點(57/58)和常閉觸點(65/66)動作,即常開觸點(57/58)閉合,常閉觸點(65/66)斷開,點火變壓器斷電,并激活TR6(電離繼電器)線圈(A1/A2),TR6觸點(21/22)斷開,觸點(13/14)閉合,將點火變壓器的二級線圈從點火模式切換到電離檢測模式。
TR6常閉觸點(65/66)帶延時動作功能,默認設置的延時時間為1.5s,即TR6線圈上電后延時1.5s常閉觸點(65/66)斷開,在1.5s內,若火焰檢測模塊D-1055-10檢測到電離信號,其11/12觸點閉合,K12繼電器線圈(A1/A2)帶電,K12常開觸點(13/14)閉合,讓TR5保持自鎖狀態,K12常開觸點(33/34)閉合,向SIS系統反饋點火槍火焰著火信號。若火焰檢測模塊D-1055-10沒檢測到電離信號,K12繼電器線圈不能上電,K12常開觸點(13/14)和(33/34)斷開,TR5線圈失電,SIS系統觸發點火槍聯鎖關閉點火槍瓦斯氣和壓縮空氣切斷閥。

圖3 點火槍末端照片
2、點火失敗常見的工藝技術原因
①由于點火槍在正常生產時通常作為長明燈使用,硫磺制硫爐爐膛溫度長期保持在1300℃左右,爐膛內部為高濃度酸性氣(主要成分是H2S和SO2),點火槍選用耐高溫的2520不銹鋼材料,但從實際使用效果來看,在裝置經歷一個生產周期(3~4年)后,點火槍末端呈現鋸齒狀損壞脫落現象(見圖3),同時高溫以及酸性氣工況易損壞點火槍芯與外殼之間的陶瓷絕緣支撐,導致點火槍芯和外殼絕緣偏低無法打火。
②點火瓦斯和配風系統管道內的雜質較多,通常為鐵銹和灰塵,容易堵塞瓦斯、配風自力閥或者點火槍外殼夾層,點火瓦斯和配風的壓力不足導致點火失敗。
③點火瓦斯和配風壓力配比調整不當,點火瓦斯和配風裝配圖如圖4所示。

圖4 點火瓦斯和配風圖
注:PICV-壓力指示控制閥;PI-壓力指示;RO-限流孔板;SOV-電磁閥;XA-電離信號(點火器火嘴火焰點燃)。
點火槍廠家推薦的點火瓦斯和配風壓力見表1。
表1 點火瓦斯和配風壓力參數

由于系統瓦斯成分時常變化,根據維護經驗,按照廠家推薦的點火瓦斯和配風壓力通常不能正常點火,瓦斯和配風進入點火槍的壓力都需設在1.0bar(100kPa)左右。
點火瓦斯氣組分含量波動,正常工況時系統瓦斯氣中C1含量約40%(體積比),C2含量約20%(體積比),H2含量約39%(體積比),其他介質1%,點火前工藝人員一般只采樣分析瓦斯氣內O2含量<0.5%(體積比)。由于瓦斯氣內可燃氣組分變化較大,尤其是裝置開工初期,系統瓦斯氣量不夠時工藝人員時常將液化氣氣化后補充到瓦斯管網里,同時裝置開工初期向瓦斯系統管網并氣時可能將大量N2帶入到全廠瓦斯管網系統里,瓦斯氣組分的大幅波動將影響點火槍的穩定工作。在實際生產中就發生過在點火槍已經正常著火后,由于瓦斯組分波動大導致重新熄滅的現象,故在點火前需要在點火槍瓦斯線上外接軟管將瓦斯引出燃燒置換一段時間后再點火,同時需要根據不同的瓦斯組分調整相應的點火配風壓力。
3、點火槍常見故障和處理建議
①點火槍芯與點火槍筒絕緣不好
點火槍芯與點火槍筒壁之間的電阻要求在6MΩ以上,同時要求點火槍外殼牢固接地。點火槍芯與點火槍殼之間使用陶瓷絕緣支撐環,讓點火槍芯和筒壁之間保持合適距離,便于高壓放電。由于陶瓷絕緣支撐環在高溫下容易老化碎裂,導致絕緣不夠,無法打火,故點火前需檢查點火槍芯和外殼的絕緣和陶瓷絕緣支撐環的安裝情況。
②點火槍管路堵塞,瓦斯氣和壓縮空氣流量比不合適
點火前需要多次吹掃清理點火瓦斯氣、配風系統管線和點火槍本體,同時拆清瓦斯和空氣過濾器。點火槍內瓦斯和空氣的體積比通常在1:10左右時容易點著火,按照維護經驗點火前在保持瓦斯和空氣系統壓力穩定的前提下調整瓦斯自力閥后壓力為0.1MPA(G)左右,空氣自力閥后壓力為0.12MPA(G)左右,同時確認現場瓦斯和空氣軟管及接頭無外漏,瓦斯系統內的C3/C4組分含量偏高可適當提高配風壓力。
③點火系統設備老化
歷年硫磺裝置停工檢修時均發現點火槍槍頭外壁出現鋸齒狀老化脫落,陶瓷絕緣支撐環碎裂,點火槍芯彎曲現象。同時發現由于裝置正常生產期間TR5(點火繼電器)線圈長期帶電,在停工后其常開觸點(10/11)在線圈失電時依然保持閉合狀態,導致硫磺裝置開工順控程序無法執行的故障。在確定點火設備老化性能下降的情況下,一方面需要更換點火槍和TR5(點火繼電器)、TR6(電離繼電器)等配件,另一方面可適當調整TR5(點火繼電器)和TR6(電離繼電器)的延時時間,將TR5的延時時間調整至10s,目的是將點火變壓器的放電打火時間由8s延長為10s,將TR6的延時時間調整至5s的效果是將火焰檢測模塊D-1055-10檢測電離信號的時間由1.5s延長為5s,有利于提高點火成功率。
4、結論
硫磺裝置點火系統采用自動點火程序,與SIS順控邏輯完美融合,投用效果良好,能夠有效地防止人為誤操作現象的發生,提高了裝置的安全性,降低了操作人員的勞動強度,儀表維護人員熟悉點火控制過程就能保障點火系統長周期穩定運行。
作者:王福兵(中海油惠州石化有限公司)
